随着教育信息化的持续推进和教育数字化转型的战略实施,在线教育蓬勃发展。在线课程作为在线教育的一种重要形式,是改革传统教与学形态、推动课堂革命和实现教育变革的重要力量[1],大力推动在线课程建、用、学,是实现我国教育质量提升和教育强国建设的重要途径。近年来,我国教育部颁布的《关于加强高等学校在线开放课程建设应用与管理的意见》《关于加快建设高水平本科教育全面提高人才培养能力的意见》等政策文件多次提出高质量在线开放课程建设及应用的要求。在实践层面,我国建设了中国大学MOOC、学堂在线、爱课程、超星等在线课程平台,面向高等教育和继续教育学习需求的各类课程纷纷上线,新冠肺炎疫情的爆发和疫情常态化防控更进一步催生了在线课程的客观需求。截至2022年2月底,我国在线开放课程数量超过5.25万门,注册用户达3.7亿,已有超过3.3亿人次在校大学生获得学分,在线开放课程数量和应用规模均为世界第一[2]。然而,我国在线课程应用中也存在课程吸引力不足、课程完成率低、学生参与度低等诸多现实问题[3-5],在一定程度上反映出在线课程内在质量和实际效果的不尽人意。那么,什么样的在线课程才能吸引学生、留住学生,受到学生欢迎,本研究以中国大学MOOC平台15门在线课程为对象,通过对在线课程评论进行文本挖掘和组态分析,探究影响在线课程受欢迎的具体机制,从而为在线课程设计、开发及应用提供实证参考。
在线课程的吸引力、欢迎度、满意度本质上反映了学习者对在线课程质量的评价。目前,学界对在线课程质量研究主要包括三种路径:一是以专家评审为主;二是以机构自查为主;三是以学习者调查为主[6]。
专家评审和机构自查是一种基于标准的、阶段性的、权威主导的评价,通过自上而下的评价指标体系建构,对在线课程的内容、设计、资源、技术等多个维度进行质量评估。如美国在线课程质量评价QM标准,提出了包含学习目标、学习评价、学习活动、教学材料、学习支持等八个评价指标[7]。我国学者黄璐等通过对国内外标准的梳理,构建出教学内容质量、主讲教师素质、教学资源质量和技术支持质量四个要素的在线课程质量评价框架[8]。童小素等以我国教育部教育信息化标准委员会制定的《网络课程评价规范(CELTS-22)》为基础,从课程内容、教学设计、学习支持三个维度构建了包含26个指标的在线课程质量评价体系[9]。李爽等通过对学术专家、实践者和学习者三类群体的访谈,揭示了在线课程的四种质量观——服务质量观、系统性质量观、目标性质量观和增值性质量观,并提出了包含课程目标、课程内容、学习过程等九个在线课程质量要素[10]。
也有学者认为,在线课程最终以服务学习者为目标,应注重从学习者体验视角来评估在线课程质量。安哲锋等基于用户体验提出了包括学习内容质量、学习交互质量、学习支持质量、学习期望质量、学习感知质量等要素的在线课程学习质量模型[11]。闫寒冰等根据学习者在课程学习过程中与结束后的真实感知数据,构建了过程感知和结果感知两大维度的在线课程质量分析框架[6]。王璐等以在线课程用户评价为原始资料,通过扎根理论构建了包含系统特性、视频质量、教师队伍、教学内容、辅助性学习资料5个一级指标及17个二级指标的在线课程质量评价体系[12]。姚凯等通过对已有在线课程评价标准的梳理,结合从MOOC学院论坛用户评论中提取的相关指标,建立了包括课程内容、教学设计、界面设计、媒体技术、课程管理5个一级指标25个二级指标的MOOC评价模型[13]。
基于专家评审及机构自查的在线课程质量评价体系既包括课程内容、教学设计、师资队伍、课程资源、技术环境等静态课程要素,也包括学习活动、学习支持等动态实施要素,注重系统全面地指导在线课程的整体设计、开发与应用。而学习者视角下的在线课程质量评价研究则补充了学习主体的内在感知、亲历体验等心理要素,能从结果出发反向赋能在线课程的优化设计和持续发展,对于在线课程“从有到优、从优到精”具有更强的实践价值。但是,在线开放课程质量的要素众多,哪些切实影响学习者对在线课程的体验和感受,它们之间是如何相互作用的,不同类型课程对学习者的“吸引”机制是否相同,这些问题仍有待探索。
(一)研究方法
本研究旨在从学习者视角揭示在线课程受欢迎的具体机制。在线课程评论直接反映了学习者对课程内容、教师、资源等各个方面的感受和评价,具体呈现了课程对学习者的吸引力及其原因,通过对评论内容的分析可以了解哪些因素切实影响了学习者对课程的感知评价。因此,研究通过文本挖掘对在线课程评论进行分析,综合采用词频统计、语境分析、文本编码等方法,探寻在线课程受欢迎的主要因素。为了进一步明确在线课程受欢迎的内在机制,研究采用定性比较分析法,通过多案例比较分析,考察多个因素的组态效应对结果的影响,从而揭示其因果关系[14-15]。定性比较分析法主要包括清晰集定性比较分析、多值集定性比较分析、模糊集定性比较分析[16],本研究将采用模糊集定性比较分析法开展研究。
表1 在线课程案例信息

(二)数据收集
本研究以中国大学MOOC平台为样本库进行案例选取。由于在线课程选课人数直接反映了课程的吸引程度,课程评分则在一定程度上反映了学习者对于课程的喜爱及满意程度,二者能从总体上能反映课程欢迎度,因此,选取选课人数及课程评分具有一定差异的课程。其次,为了使案例之间具有丰富性和异质性,选取来自多个学科的课程。基于以上标准,共选取15门课程作为研究对象,选课人数从70万+到400万+,课程评分从4.1到4.9,涵盖计算机、数学、英语、心理学、金融学、营养学等多个学科。研究采用八爪鱼采集器对15门课程评论进行数据爬取,共计爬取课程评论数88934条,剔除无效数据后评论总数为88604条。案例信息见表1。
(三)数据分析
首先,利用KHCoder文本分析工具,分别对15门在线课程评论进行词频统计分析,得出各门课程排名前50的高频词。然后,结合高频词语境分析,通过文本编码构建出在线课程受欢迎的主要因素。接着,对15门在线课程进行定性比较分析,以课程受欢迎度作为结果变量,将文本分析得到的因素作为条件变量,利用fsQCA软件进行模糊集定性比较分析,探究在线课程受欢迎的必要条件和组态路径。
(一)词频分析
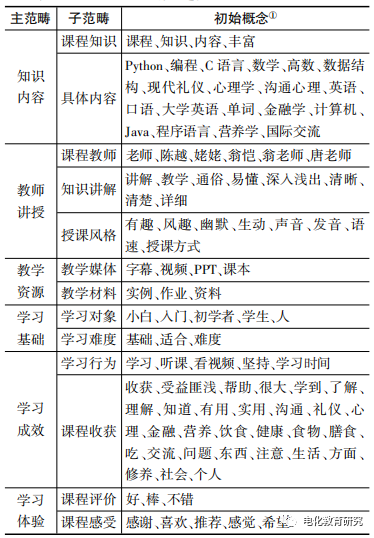
在文本分析中,词频能够反映文本生产者对某方面内容的关注程度。研究利用KHCoder工具的词频统计功能对15门在线课程评论进行词频分析,选取每门课程评论中前50个高频词。接着,人工剔除其中的程度副词(如“非常”“特别”)、助动词(如“可以”“能”)及连接词(如“但是”“还是”)等无实际意义的词汇。然后,合并重复及意义相同的关键词,如“讲课”“讲解”“授课”等合并为“讲解”等。通过词频分析得到103个高频词,将其作为初始概念。
(二)语境分析
语境分析即将词汇放置其所在文本情境中进行理解,以还词汇的原本意义。研究利用KHCoder的语境检索功能,对103个初始概念还原到具体案例中进行语境查看和意义挖掘,根据词汇语境及意义进行编码。如高频词“深入浅出”“通俗”“易懂”“清晰”“详细”等词汇在案例中均用来形容教师对知识讲解的情况,因此将其编码为“知识讲解”;而“有趣”“幽默”“生动”等高频词则用来形容教师讲课风格,将其编码为“授课风格”。通过语境分析得到课程知识、课程教师、知识讲解、授课风格等13个子范畴。
(三)编码分析
通过上述词频分析和语境分析形成一级编码和二级编码,在此基础上根据二级编码之间的内在联系构建三级编码(见表2)。如课程教师、知识讲解、授课风格相关评论内容主要为学习者对在线课程教师讲授进行的描述和评价,因此将其归为“教师讲授”这一主范畴。最终,通过三级编码得到学习者视角下在线课程受欢迎的六个主要因素,即知识内容、教师讲授、教学资源、学习基础、学习成效、学习体验。具体来说,知识内容是指课程涉及的知识主题和具体内容;教师讲授包括教师的知识讲解水平和授课风格;教学资源包括在线课程的视频、PPT等媒体资源以及教师提供的实例、资料等内容资源;学习基础指学习者已有的相关知识技能储备及其对课程学习难度的感知;学习成效包括学习者的主要学习行为和努力,以及通过学习得到的收获;学习体验指学习者对课程的总体评价、感受和期望。
表2 编码过程


(一)变量赋值与校准
本研究以在线课程受欢迎程度作为结果变量,将选课人数和课程评分根据权重计算对结果变量进行赋值。为了便于计算,同时更细粒度地展示原始数据之间的差异,本研究先对选课人数和课程评分进行标准化处理,然后按选课人数80%和课程评分20%进行加权计算,得到结果变量的值。如案例1“Python语言程序设计”选课人数为400万+,赋值为1,课程评分为4.8,赋值为0.96,加权后总分为0.992。其他课程案例的结果变量取值同理。
本研究通过对文本分析得到的六个主要因素进行内容解读以描述条件变量,如对知识内容的主要描述为“丰富”,则条件变量一为“知识内容丰富”;对教师讲授的描述包括“通俗”“易懂”“幽默”“风趣”等,条件变量二为“教师讲授精彩”。如果课程案例中涉及某条件变量的相关评论越多,则意味着该条件变量的特征越强。因此,根据条件变量相关评论在课程案例中的出现频次对条件变量进行赋值,即将条件变量下辖所有高频词在课程案例中出现的频数累加,再将累加值与该课程评论总数的比值作为条件变量的值。如“教师讲授精彩”共包含23个高频词,将其作为词库;将案例1“Python语言程序设计”涉及词库中高频词的频数累加;然后将累加值与案例1课程总评论数的比值作为案例1“教师讲授精彩”条件变量的值。其他案例各条件变量赋值方式同理。
本研究主要采用直接校准法对原始数据进行校准,即将结果变量和条件变量的95%、50%、5%分位数值分别设定为完全隶属、交叉点和完全不隶属3个定性锚点,利用fsQCA软件中的Calibrate函数进行校准。由于隶属度为0.5时与交叉点重合,因此,将隶属度为0.5的值修改为0.501[17]。
(二)必要性条件检验
将案例数据导入fsQCA软件,对单一条件变量进行必要性检验,结果见表3。如果条件变量的一致性大于0.9,则表示该条件变量是结果变量的必要条件[18]。从表3可以看出,所有条件变量的一致性均没有达到0.9,不存在必要性条件。
表3 必要性条件检验结果

(三)充分性条件组态分析
组态分析强调条件变量间的组合如何在组态层面上发挥并发作用,一定程度上揭示了变量间的“化学反应”而非变量的独立效应[15]。在fsQCA软件中对数据进行真值表处理,将案例频数阈值设定为1,一致性门槛设定为0.85,同时结合PRI值对真值表进行完善,通过标准化分析得到复杂解、简约解和中间解。由于中间解能够将理论、经验与分析结果相结合,兼具严谨性与普适性,因此本研究采用中间解对结果变量进行解释,同时结合简约解对核心条件和辅助条件进行甄别[15],最终形成两条组态路径,见表4。
表4 充分性条件组态分析结果

表4呈现了在线课程受欢迎的两条组态路径,路径一为:~知识内容丰富*教师讲授精彩*教学资源丰富*学习基础适配*~学习成效高*学习体验好;路径二为:知识内容丰富*教学资源丰富*学习基础适配*学习成效高*~学习体验好。①(①*表示逻辑运算中的“和”,连接条件变量以形成条件组合,说明变量之间是交集关系;~表示逻辑运算中的“非”,表示变量不存在。)可以看出,路径一的原始覆盖率及唯一覆盖率均高于路径二,说明路径一对于结果的解释力度及净解释力均强于路径二[19]。同时,两条组态的原始覆盖率均高于其唯一覆盖率,说明存在符合多重因果路径的案例。此外,解的一致性为0.909,说明两条组态路径总解释力高;解的覆盖率为0.648,说明两条组态能较好覆盖总体案例受欢迎的原因。根据两条路径,可以将受欢迎的在线课程分为以下两种类型。
类型一:专业教育课程——魅力吸引,体验至上。这条路径揭示了专业教育类在线课程受欢迎的主要原因,即教师讲授精彩、学习体验好,同时教学资源丰富、学习基础适配,但知识内容丰富和学习成效高并不存在,代表案例有“Python语言程序设计”“程序设计入门——C语言”“大学英语自学课程(上)”等。结合文本分析发现,这类课程学习者重点关注教师对知识的讲解是否有助于促进对自身对专业知识的理解。从学习者对教师讲授描述的“通俗”“易懂”“清晰”“详细”“透彻”等关键词来看,教师讲授的条理清晰性、讲解透彻性对该类课程的学习效果及学习体验至关重要。其次,由于专业课程通常需要一定的知识基础,所以学习基础的适配性也是影响学习体验的重要因素。该组态路径涉及的案例主要为专业基础课程,学习门槛低、普适性强,课程评价中的“小白”“入门”“初学者”等高频词及具体内容反映了其对学习基础薄弱学习者的友好性,因而受到学习者的高度欢迎。
类型二:素养培养课程——内容导向,成效为王。这条路径反映了素养培养类在线课程受欢迎的主要原因,即知识内容丰富、学习成效高,同时教学资源丰富、学习基础适配,而学习体验好不存在,代表案例有“心理学与生活”“沟通心理学”“现代礼仪”等。结合文本分析发现,该类课程面向学习者较为广泛,学习者通常出于对课程内容的高度兴趣开展自我学习,旨在解决自身实际问题或促进自我提升。该类课程虽然涉及一定理论知识,但课程中能将理论教学与实践生活相结合,有助于学习者对知识理解和吸收,也有利于知识的迁移和应用,学习成效较高,学习者能够从中获得较高成就感,因此,该类课程对学习者也具备较高吸引力。
(四)稳健性检验
研究通过调整一致性阈值进行稳健性检验,将一致性阈值由0.85调整为0.80,结果显示,解的一致性和覆盖度未出现明显实质性差异,两个模型得到的组态路径呈现出清晰的子集关系,说明本研究结果具有良好的稳健性。
(一)明确在线课程的内在目标:针对专业教育与素养培养有的放矢
研究揭示的在线课程受欢迎的两条组态路径主要对应专业教育课程和素养培养课程,反映了在线学习者的两大内在动机——专业学习和素养提升。专业学习可以促进专业知识和技能精进,为成为“有准备力的劳动力”蓄力;而素养提升则旨在促进对自我及世界的认知,从而促进自身完整人格的形成和多维素养的发展,这不仅来源于专业能力,还包括广阔的视野、缜密的思维、敏捷的判断、强健的体魄、得体的社交等多方面素养。因此,“心理学与生活”“沟通心理学”“现代礼仪”“营养学”等课程受到了大众青睐。可见,个体对于成长、成人、成才的内在追求与主流教育理念是一致的,即教育既需要为社会培养合格的人力资源,同时也需要为个人追求生命的繁盛和有价值的生活做准备[20]。此外,在线学习者对专业学习和素养提升的双重追求,也反映了在线课程不仅满足了课程教学需求,还逐渐承担了全面育人的实践功能。可见,在线教育不再仅仅作为学校教育的补充形式,还将发展为服务全民终身教育的重要系统,打破正式教育与非正式教育之间的边界,从“补充教育”走向“全民教育”和“终身教育”。可见,在线课程应围绕教育目的这一终极落脚点有的放矢,针对不同学习群体的具体需求进行设计和开发,从而建设出真正有价值的课程资源。
(二)提升在线课程的核心引力:促进教师讲授与知识内容联通对话
在必要性条件分析中,“教师讲授精彩”的一致性系数高达0.867,接近必要性条件的阈值,同时也是组态一中的独特条件,反映了专业教育课程受欢迎的独到特点。教师作为在线课程的建设者、实施者和管理者,只有不断提高专业能力,才能为保障在线课程质量提供持久动力。由于在线课程具有不同于传统课程的特殊规律,教师需要不断更新在线教育理念,掌握在线课程制作和在线学习辅导的相关知识和技能,从而以教师专业能力提升促进课程质量持续改进[21]。其次,“知识内容丰富”是组态二中的核心条件,是素养培养课程吸引学习者的重要因素,在线课程知识的覆盖面、准确性、规范性、相关性、实用性、趣味性等是高质量在线课程知识内容建设及优化的重要参考指标[6]。虽然两条组态路径分别以教师魅力吸引和知识内容导向为特色,但在线课程中教师讲授与知识内容并不是分割的,而是相辅相成、互动共生的。一方面,教师作为知识内容的组织者、引导者和传授者,应该注重课程中对于知识结构的设计、知识学习的引导以及知识讲解的透彻。另一方面,在线课程的知识内容本身也是不断更新的,其中学习者在参与过程中贡献的思想、观点也是重要的生成性内容,应及时收集和筛选生成性知识内容以进行课程内容优化。
(三)优化在线课程的技术工具:赋能基础适配与资源支持双向驱动
在组态分析中,两条路径都具备学习基础适配和教学资源丰富两个条件,说明无论哪种类型的在线课程,基础适配和资源支持都是其受欢迎的重要条件。基础适配反映了认知主义学习理论的基本观点,即课程内容需要与学习者已有学习基础相匹配才能更好适应学习者的认知结构。而在线课程中师生处于时空分离状态,主要以课程音视频、PPT、作业、练习等教学资源为中介进行教师形象呈现、课程知识传递和课程活动开展,需要为学习者提供丰富的资源支持,以促进其知识的有效吸收。因此,在线课程建设过程中,需要根据学习者特点进行系统化在线教学设计和适应性教学资源提供。在智能时代,技术赋能和数据驱动的智能化在线课程将为个性化、适应性的学习支持提供新路径。面对规模庞大、类型多样的在线学习者,大数据和人工智能技术不仅能够即时获取学习者信息,分析学习者的学习风格、学习偏好、学习习惯,实现精准画像和实时反馈,还能够根据学习者需求生成学习路径、推送学习资源,实现个性化匹配和自适应学习,从而赋能基础适配和资源支持双向驱动。如英国开放大学的OU Analyse系统,可以通过可视化的早期预警仪表盘了解学习者的学习表现,提前获得预警信息,并能够据此采取相应的干预措施,如重新设计学习材料或课程考核,开展作业辅导或课程答疑等[22]。
(四)完善在线课程的建设体系:实现成效为王与体验至上协同发展
在互联网与人工智能技术支持下,学习者拥有更多的主权,包括学习意识的主动权、学习方式的自主权、学习内容的适配权、知识获取的自由权[3]。如果在线课程无法满足学习者的内在需求或无法达到其预期的学习效果,学习者可以自主选择放弃学习或更换课程资源。因此,在线课程需要以学习者为中心,围绕学习者的核心需求和身心发展,促进学习者的深度学习和持续参与。根据组态分析结果,两种受欢迎的在线课程类型可以分为成效型和体验型,反映了在线学习者的不同核心需求。其中,成效型在线课程主要为内容导向,学习者基于内在的知识性需求,通过内容学习形成知识获得感,实现学习者对在线课程的功能满足[3]。而体验型课程则强调参与学习所带来的成就感,实现学习者对在线课程的精神满足。当前,我国在线开放课程主要以教师讲授为主,学习者体验感主要通过教师讲授形成“代入感”,是一种精神层面的学习参与。在线课程中,还应通过多种在线学习活动促进学习者的实际行为参与和多向互动参与,形成去中心化的多主体参与和协同对话的知识生成,实现学习成效和学习体验的协同发展。在教育数字化转型背景下,在线学习者更加多元化,涵盖了基础教育、高等教育、继续教育及全民教育,应健全在线课程建设体系,着力发展多元化、个性化的在线课程,以满足学习者的多方位需求。
参考文献:
(向上滑动阅览)
[1]杨晓宏,周海军,周效章,郝照.国内在线课程质量认定研究述评[J].电化教育研究,2019,40(6):50-57.
[2]澎湃新闻.我国上线慕课超5.25万门,慕课数量和应用规模世界第一[EB/OL].[2022-07-18].https://baijiahao.baidu.com/s?id=1733043864018277582&wfr=spider&for=pc.
[3]黄璐,裴新宁,朱莹希.在线课程内容质量评价指标体系新探——基于学习者体验和知识付费的视角[J].远程教育杂志,2020,38(1):104-112.
[4]刘倩,李颖.主动选择:在线课程“高辍学率”的积极理解——基于学习者投资理论的视角[J].电化教育研究,2021,42(4):45-52.
[5]汪玉峰.在线课程讨论环节“低参与率”现象的积极理解与应对——基于对话教学理论的视角[J].电化教育研究,2022,43(5):47-52.
[6]闫寒冰,段春雨.面向学习者感知的在线课程内容质量分析框架[J].现代远程教育研究,2018(5):95-103.
[7]陈然,张晓,唐荣.我国开放大学在线课程质量评价研究——来自美国Quality Matters的启示[J].成人教育,2020,40(2):27-32.
[8]黄璐,裴新宁,朱莹希.MOOCs课程质量影响因素的实证研究[J].现代远程教育研究,2017(5):78-86.
[9]童小素,贾小军.MOOC质量评价体系的构建探究[J].中国远程教育,2017(5):63-71,80.
[10]李爽,李梦蕾,赵宏.在线课程质量观和质量要素的质性研究——基于专家、实践者和学习者的视角[J].中国远程教育,2020(3):42-50,81.
[11]安哲锋,张峰峰.MOOC学习质量立体模型的构建研究——基于学习者体验视角的研究[J].成人教育,2018,38(6):18-23.
[12]王璐,赵呈领,万力勇.基于扎根理论的在线开放课程质量评价指标体系构建研究——以国家精品资源共享课为例[J].中国远程教育,2017(11):70-76.
[13]姚凯,李思志,李艳红,邱静静.MOOC评价模型研究[J].复旦教育论坛,2017,15(3):65-71.
[14]RAGIN C C.Redesigning social inquiry:fuzzy-set and beyond[M].Chicago:University of Chicago Press,2008:36-49.
[15]杜运周,贾良定.组态视角与定性比较分析(QCA):管理学研究的一条新道路[J].管理世界,2017,33(6):155-167.
[16]池毛毛,杜运周,王伟军.组态视角与定性比较分析方法:图书情报学实证研究的新道路[J].情报学报,2021,40(4):424-434.
[17]PAPPAS I O,WOODSIDE A G.Fuzzy-set Qualitative Comparative Analysis(fsQCA):guidelines for research practice in information systems and marketing[J].International journal of information management,2021,58(3):102310.
[18]SKAANING S E.Assessing the robustness of crisp-set and fuzzy-set QCA results[J].Sociological methods&research,2011,40(2):391-408.
[19]李晚莲,高光涵.突发公共事件网络舆情热度生成机理研究——基于48个案例的模糊集定性比较分析(fsQCA)[J].情报杂志,2020,39(7):94-100.
[20]凯瑟琳·埃尔金,李雁冰.教育的目的[J].教育发展研究,2016,36(18):1-6.
[21]陈然.国外开放大学在线课程质量保障的特点与启示[J].成人教育,2022,42(9):60-66.
[22]陈然.远程学习者在线学习危机预警及干预研究——英国开放大学OU Analyse项目剖析[J].成人教育,2021,41(11):12-17.
What Kind of Online Courses are Popular with Learners?
—Based on Text Mining and Configuration Analysis of 15 Online Course Reviews
XIAO Wan1,LU Feng1,JI Yimu2
(1.Department of Educational Technology,Nanjing University of Posts and Telecommunications,Nanjing Jiangsu 210023;2.Department of Data Science and Engineering,Nanjing University of Posts and Telecommunications,Nanjing Jiangsu 210023)
Abstract:In the context of the in-depth development of educational informationization and the continuous promotion of the digital transformation of education,vigorously promoting the construction,use and learning of high-quality of massive open online courses is an important way to realize the improvement of education quality and the construction of an educational power in China.Learners'experience and evaluation of online courses can reflect the intrinsic quality of online courses from the perspective of users,thus empowering the optimal design and sustainable development of online courses.Through text mining and configuration analysis of 15 online course reviews,this study explores the main factors for the popularity of online courses,and reveals the mechanisms of two types of popular online courses,which emphasize"content and efficiency","charm and experience".This paper proposes specific strategies for constructing and implementing online courses from four aspects:clarifying the intrinsic goals,targeting professional education and literacy cultivation,enhancing the core attraction,promoting the dialogue between teachers'lectures and knowledge content linkage,optimizing technical tools,empowering the two-way drive of basic adaptation and resource support,and improving the construction system,realizing the synergistic development of efficiency and experience.
Keywords:High Quality;Online Course;Online Education;MOOCs;Learners
肖婉(1989—),女,湖南湘潭人。讲师,博士,主要从事教育大数据与学习分析研究。引用请注明参考文献:肖婉,卢锋,季一木.什么样的在线课程受学习者欢迎?——基于15门在线课程评论的文本挖掘与组态分析[J].电化教育研究,2023,44(5):60-66.
基金项目:2020年教育部人文社会科学基金青年项目“基于多模态数据的学习者情感分析及应用研究”(项目编号:20YJC880104);2021年江苏省博士后科研资助计划项目“智慧教育情境下多模态情感分析模型及应用研究”(项目编号:2021K460C)