近年来,以智能技术为代表的新一轮科技的快速发展与进步,给人类社会、经济、文化等领域带来了全方位的变革,教育领域自然成为新时代科技、人才竞争的制高点。尤其是培养适应“智能+”时代需要的创新性人才,成为当前的重中之重。“以学习者为中心” 的个性化教育,已然成为世界教育发展的主流。为此,世界各国纷纷制定、出台新的政策和法规等,来进一步促进教育中的个性化人才培养。
早在2003年,新加坡就提出并实施了“每个学生都拥有一个学习终端的计划”,以支持学生的个性化学习[1]。2007年,英国政府发布的《2020 愿景:2020年教与学评议组的报告》,提出了个性化学习以及亟待解决的相关问题[2]。2011年,韩国教育科学技术部发布了“推进智能教育战略的实施计划”,提出全面推行智能化教育,实施个性化的教与学[3]。2012年,美国教育部发布了《通过教育数据挖掘和学习分析促进教与学》报告,提出借助大数据,真正实现个性化学习[4]。中国在《教育信息化十年发展规划(2011-2020年)》中明确指出,要建设信息化环境,为每位学生提供个性化学习服务[5]。2020年,世界经济论坛(World Economic Forum)发布了题为《未来学校:为第四次工业革命定义新的教育模式》的报告,特别强调了个性化学习、自主性学习的重要性。美国新媒体联盟发布的《地平线报告(基础教育版)》在2014-2021年期间,多次把“学习分析”“自适应学习”“个性化学习服务和环境”“整合个性化学习”“确保学生信息安全”等,作为未来教育趋势和技术应用研究的重要内容。这些充分喻示着,自人类进入21 世纪以来,个性化人才的培养已经成为各国教育发展的重要命题与教学新范式[6]。
智能时代学生的个性化发展、个性化人才培养是一个复杂、系统的工程,涉及学习方式、学习资源、教学设计、教师素养、教学评价、信息管理等方方面面。其中,数字化的学生管理与成长系统是重要的组成部分之一。尤其是智能化新技术的融入与应用,正发展成为优化、促进学生个性化发展的一种新途径。数字化的学生管理与成长系统作为教育信息化或数字化校园建设的重要一环,多年来也得到了不断的开发与广泛的应用,对于提升学生的信息化管理效率与推进数字化校园建设,起到了积极的作用。但在大量的实际应用中,我们发现:现有技术支持下的一些平台、管理工具以及学生成长管理系统,都基于传统的“路径依赖” 进行设计并进行按部就班式的管理,信息化归类、数据分析等虽然有了较大的改观,但大多没有体现或落实学生个性化发展的目标。主要存在的问题有:
第一,面对众多的教学平台、学习平台、学生管理平台以及APP 工具,教师和学生们开始疲于应对这种教育市场“乱象”,陷入了数字时代的苦恼之中。对于一线教师来说,需要频繁地跳转并艰难地选择多样化、多形态的教学形式和教学工具,这增加了教学工作量;而且一位教师,需要面对一个班级的几十位学生,如果该教师同时教授多个班级,那么还需面对更多的学生,因此要做到因材施教有较大的难度,较难实现单独给每个学生推送资源这一目标。对于学生来说,他们拥有自己的学习空间,自己的课程表、排课系统、作业系统和成绩系统等功能,而这些异构数据分布在不同系统之中,无疑造成了应用效率低下的问题。怎样有效整合应用而不浪费时间?是学生成长系统建设中需要考虑的重要问题。
第二,长期以来,学生成长的真实信息严重缺失、电子信息资料缺少,特别是缺少电子图文、图像、视频等多媒体类学生信息资料。而这类信息是体现学生个性化发展的主要数据或基础性资源,若缺乏“多元”信息,就难以“还原”学生的真实成长过程,也难以对其今后的发展提供有价值的分析与帮助。
第三,目前尚没有一个连续的可以终身使用的学生成长系统,已有系统基本是以学年、学校或不同教育类型而分割的,成为了一个个“学生成长信息孤岛”。因此,人们亟需一种安全、可靠、便捷的技术来整合各种信息技术和平台,并且能够供人们长期连续使用,较完整地记录人一生中各阶段的重要信息。
为了解决上述这些问题,本研究的内容主要有三方面:(1)将智能图元技术引入学生个性化成长系统,构建基于智能图元技术的学生个性化成长系统模型和结构框架,以解决信息技术和平台整合的问题,即解决资源孤岛、数据孤岛和技术工具孤岛的问题;(2)解决大班教学和因材施教的矛盾;(3)尽可能保存足够多的学生多媒体电子信息,保障学生成长信息的连续性和重现性,彰显人才的个性化培养优势,实现以学习者为中心的多元育人理念,为促进“智能+教育”时代的个性化人才培养,提供服务支持。
(一)学生成长系统
1.学生成长管理系统
自20 世纪90年代以来,许多国家开始大力投入并发展类似的信息化记录系统,用来记录学生信息或者学校相关业务数据;同时,电子记录系统的出现,也提供了一个良好的基础和必要的背景[7]。这种电子化的成长记录系统可以指导学生的成长,并将日常的成长数据记录到其管理系统中[8]。由于其与传统媒介相比具有更大的优势,大量的应用系统和相关研究相继涌现。比如,有学者指出,高校学生电子化综合管理与评价是提升教育质量的关键问题[9];魏茵和赵鹏等人采用B/S 开发模式,建立了模糊评价模型和算法,极大提高了学生的管理效率[10-11]。
2.电子学习档案袋系统
电子学习档案袋,简称“电子档案袋”或“电子学档”。电子学习档案袋系统是随着学生成长管理系统的发展而衍生的概念,可以说,它是学生成长系统中最具代表性的形式之一。
近年来,国内外许多学校纷纷将电子学习档案袋逐步运用到教育教学管理中,并取得了较好的效果,其功能与作用也体现在相关的研究中。最早将档案袋用于教师教育中的美国学者巴顿(J.Barton)和科林斯(A.Collins)指出,在制作和使用档案袋时,应综合考虑“目的”“评价标准”“证物”三个要素,档案袋的目的决定档案袋的形式和内容,档案袋的证物应包括学习成果、个人反思、社会实践活动以及教师和学生对于学习成果的评价[12];因此,我们需要对师生的教学和学习过程进行简单、直观的展示,以了解教师和学生的成长经历[13]。阿特(J.A.Arter)等人认为,档案袋的内容可包括学生的参与情况、选择档案袋作品的标准以及学生的自我反思等[14]。梅耶(E.Meyer)等人认为,档案袋应与自我管理的学习理论框架相结合,体现在对学习者的个人认知、学习动机和学习参与积极性的提高上[15]。梅耶等人还发现,借助于电子档案袋展开教学,有助于学生提高学习效率,提高自主学习能力,对于学生学习技能的提高具有积极作用[16]。图拉斯(M.E.Torras)等则认为,教学过程需要连贯性的概念来构建、执行和解释基于网络的学习环境[17]。
3.学生个性化成长系统
所谓学生个性化成长系统,它注重于学生的个性化发展目标,是学生成长系统的一种“进化”,旨在为学生的个性化、多元化成长和多维性、综合性素质评价,提供一个数字化、信息化分析的平台。
近年来,随着教育信息化尤其智能教育的发展,很多学校把学生管理工作逐步引入了信息系统;与此同时,智能时代的个性化教育、学生的个性化发展成为主流,学生个性化成长系统的设计与应用成为必然。为此,国内外一些学者进行了深入的研究与探索。麦吉恩(T.Mcginn)认为,成长记录系统可以将日常的成长记录到系统中,在指导学生的个性化成长方面具有很大的优势[18]。美国宾夕法尼亚州一家教育机构尝试从学生身体、性格、情感和知识成长等多角度出发,开发了PSSA 学校评价系统,通过不断统计、汇总学生的成长性数据,来诊断某一时期内学生的个体成长情况,以满足学生个性化发展的需求[19]。杨雅志等基于传统的学生管理系统,开发了多终端的个性化学生信息管理系统,并嵌入师生互动、同伴互评和读书笔记共享等功能[20]。
纵观国内外有关学生成长系统的发展脉络及研究现状,我们可以发现,当前的学生成长系统相关研究和实践虽然取得了较大的成效,然而,尚没有一个成熟的、整合的、统一的、系统化的学生个性化成长系统平台。多数研究与实践成果呈现零散的、局部的、分割的、阶段性的特点,并不能真正实现学生的个性化成长。当前的学生成长系统存在如下不足:
(1)信息孤岛的存在使得许多项目不仅不能够体现数字校园建设的优势,反而带来了许多问题,比如降低了学生管理的效率[21]。(2)学生成长的真实信息严重缺失,电子信息资料少,特别是电子图文、图像、视频等多媒体类学生信息资料比较少[22]。(3)系统的使用期非常有限,学生没有连续的专用电子信息库供长期或终身使用。比如,学生成长信息不连续、不持久,中学和小学不衔接,大学和中学不衔接等,并且大量信息随着毕业而被删除。即使是教师,日常也很难进入到学生管理系统中[23]。(4)学生成长信息上传难、无专用通道。(5)学生个人数据和学习数据安全性较差。更有甚者,世界范围内还有许多学校在学生成长记录方面并没有实现信息化建设,仍停留在手工阶段[24-25]。
因此,针对学生个性化发展的成长系统开发与研究,将会成为教育信息化、智能化研究领域的一个新热点。我们认为,要突破目前学生成长系统中存在的问题或瓶颈,使得这一系统能够指向、引导乃至促进学生的个性化学习与个性化发展,需要引入新的技术——智能图元技术。
(二)图形码技术及发展
目前人们熟悉的图形码技术,其发展大致经过了如下阶段,如图1 所示。

1.第一阶段:一维条码
一维条码又称一维码,诞生于上世纪40年代[26],它是将宽度不等的多个黑条和空白按照一定的编码规则排列,用以表达一组信息的图形标识符。20 世纪80年代,一维条码与条码技术及各种应用系统的普及,引起了世界流通领域的大变革。条码作为一种可印制的计算机语言,被称之为“计算机文化”。20世纪90年代,国际流通领域将条码作为商品进入国际计算机市场的“身份证”[27]。自此,条码技术在各国和地区普及,并逐步渗透到人们生活、生产的各个领域,比如,教材、图书、学习视频光盘等。条形码具有输入速度快、可靠性高、使用方便、制作成本低等特点,但也存在很多不足,如:(1)因条形码的开源性,使用者没有主权控制能力;(2)条形码只能横向编码,长度有限且容量小,显示的信息较少;(3)容易标记商品/对象,但不容易描述与分析商品/对象。
2.第二阶段:二维条码
二维条码又称二维码,由日本工程师腾弘原在1994年发明。常见的二维码以黑白相间的方块代替二进制“1、0”,来记录数据符号信息[28]。二维码的出现是条码技术发展中的里程碑事件。遗憾的是,二维码诞生后并没有得到实际的应用,直到近20 多年才得以广泛应用。2001年,我国的一些地方启动二维条形码加喷码防伪技术[29];2011年,中国凌空网创始人徐蔚申请注册了“二维码扫一扫专利”[30];同年,腾讯微信的诞生,使得二维码在我国开始流行[31]。相对一维条码,二维码具有信息容量大、编码范围广、修正错误能力强等特点,但二维码也存在很多不足,比如,整体安全性较低、追溯能力差、样式单一、信息量仍然不够大等。
3.第三阶段:三维码
为了解决二维码的安全性较低、线性编码、形式单一、信息内容偏少等问题,人们通过不同的方法和途径开展了图形码技术研究。陈昌盛等针对二维码的安全性,开展了防伪、防复制方面的研究[32]。2010年,陈绳旭在二维码的基础上,为加强安全性与增加视觉属性,提出了“三维码”概念[33]。但是,人们对此三维码概念和功能颇有争议,尚未广泛使用。
(三)智能图元技术
鉴于一维条码信息容量小和二维条码的安全性差、不能够防伪并且缺少智能性等缺点,新一代图形码技术即智能图元技术应运而生。智能图元技术起源于二维码,并非在三维码的基础上发展而来,但与上述三维码技术有着本质的区别,也有着不同的形成机理和架构体系。智能图元技术的设计思想保留了二维码的优势功能,增添了多维可视化思维、闭源结构化算法、精准个性化服务、智能防伪和防复制等功能。它以立体交织的曲线几何体(图形),通过几何算法和结构化加密,操控信息的存储、传播、解读[34]。因此,我们从2015年起,开始对传统图形码技术进行改造,尤其对其在个性化、智能性、安全性和实用性等方面进行了创新性研究,并在2020年正式提出了智能图元技术的概念。
1.基本概念
智能图元技术采用图元编码代替“0、1”数字编码,以实现信息的记录与传播。图元是指图形的基本元件,比如,彩色的基本平面几何图形(正方形、矩形、梯形、圆形、菱形、椭圆形等)或者彩色的基本立体几何图形(正方形、长方形、圆柱形、方柱形等)及其组合。图元技术采用图元代替现行计算机数码“0、1”,作为人与机器、机器与机器之间交流的文字,以直观的形式进行信息的存储、传播和展示;不同于开源的条码或二维码,它以直线横、竖交织构成的线性矩阵来存储信息,图元(见图2)技术以曲线交织或直线与曲线交织的形式,亦即利用图元进行编码来存储信息;其成图规则多样、成图样式丰富;能附加其他特定信息,采用几何算法和结构化方法加密;并且融合了其他智能算法和技术,具有智能性,因此,我们称之为智能图元技术。

简言之,智能图元技术采用立体几何图形、颜色编码代替“0、1”数码以实现信息的存储与传播。可见,智能图元技术属于一种新型的图形码技术,相对应地,传统图形码技术则仅是用平面黑白线条编码代替“0、1”数码以存储、传播信息。
2.主要工作原理
智能图元技术以图元进行编码来存储信息,由此生成的码称为智能图元码,本文又简称智能码、身份码和个性码。智能图元技术的关键算法和技术是闭源性的,核心器件由成码器和解码器组成。成码器在成码过程中利用附加信息算法、几何算法对图案进行加密,采用图案多样性加密等方式实施信息植入成图,构建加密码;根据成图规则、算法的不同,其加密过程也不完全相同。解码器可根据成图规则、加密信息和算法,将图案上的原信息解读出来。
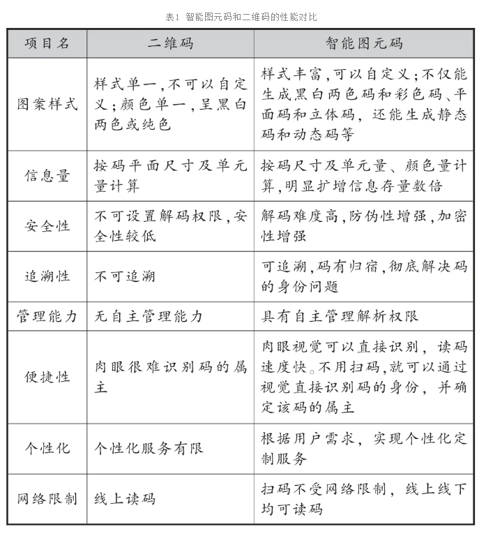
3.功能优势
正如前文所述,智能图元技术由二维码发展而来,二维码由一维码发展而来,虽然二维码克服了一维码的一些缺点,但仍存在很多不足。对比二维码,智能图元码具有更多的优势,其特点如表1 所示。

目前,国内外关于智能图元技术的教育应用和研究并不多,尤其应用在学生个性化成长空间方面的相关研究,几乎空白。因此,本研究的探索具有一定创新性与前瞻性。
(一)应用价值
构建学生成长系统的目的在于加强学生自我认知与自我管理的能力,不仅要为学生提供一个全方位的、丰富的过程化成长记录,体现学生成长的阶段性和真实性;更重要的是,要实现学生成长的自主性和个性化、学习的高效性和连续性以及成长信息的安全性,达到以学生为中心的人本理念。但是,当前我们所使用的学生成长系统,多数不是“以学生为中心”而是“以教师为中心”,为方便教师或教学管理工作而使用的[35];这与教育教学应以学生为主体、培养学生个性化发展的理论相背离。因此,构建一个完善的学生个性化成长系统是必要的,它有助于学生综合素质的提高;而学生个性化成长系统彰显优势的前提,是它必须借助于一定的技术或方法来支撑和实现。
我们认为,智能图元技术的应用,适切学生个性化成长系统的功能需求,其价值体现在:
第一,承载的信息量大。智能图元技术不仅能生成黑白两色码和彩色码、平面码和立体码,还能生成静态码和动态码等,其承载的信息量大约是普通二维码的3-5 倍。如果用于学生成长系统,它能够承载足够多的学生成长信息,有助于解决之前学生电子信息缺少的问题。
第二,适应个性化发展。智能图元码持有者不仅可个性化定制样式,而且能自主决定交互的信息内容;并且还具有控制他人读码的信息、时长的权限。如果将其用于学生成长系统,能够激发学生自我管理、自我学习的内在动力,可以实现学生学习和成长的个性化管理。
第三,具有信息的连续性和整合性。智能图元技术能够确保每个人终身拥有一个专属码,人和码能够一一对应。如果将其用于学生成长系统,能够保证学生电子信息的连续性,并能整合多个学习平台上的信息。
第四,信息交互高效便捷。智能图元码在视觉上可以直接识别,读码速度快。因此,不用扫码就可以通过视觉直接识别码的身份,确定身份源。如果将其用于学生成长系统,有利于学习者上传、下载学习材料,便于和他人进行交互、协作学习。
第五,安全可靠,具有追溯性。智能图元技术采用结构性加密方法,加密规则多样,码内信息不会被外界或他人随意更改、仿冒,从根本上解决了图形码技术的安全性问题;其功能优于开源的二维码,智能图元技术是闭源的,不可复制、伪造,具有追溯功能。如果将其用于学生成长系统,能够在最大程度地保护学习数据和个人隐私安全的同时,确保学生成长的连续性、追溯性和个性化。
(二)系统模型设计
鉴于上述智能图元技术在教育应用中的功能优势,我们设计了学生个性化成长系统模型,如图3 所示。目的是将学生成长的范围由学校扩展到全社会;将教师被动化的教学与管理,发展为学生主动化的个性化成长。
该模型的设计思路是以智能图元码为核心,融合多个教育信息技术平台、多种教育技术,将每个学生独特的各成长阶段自动连结成一个连续的、安全可靠的、可追溯重现的全过程记录。首先,为每个学生根据自身需求定制一个可以终身使用的个性码,即智能图元码;然后,以智能图元码为核心,实现即时扫码收录信息上传,连结学生从幼儿园起的各个阶段的成长信息,真正实现一个人在各学习阶段的“教、学、管、测、评”的所有教和学环节的整合与联通,最终为每个人建立一个完整、连续的专用电子信息成长库。
2.模型构成组块
本系统包括每个人从开始接受教育起的七个阶段和五个方面的教育内容的组块:(1)七个成长阶段。从接受教育起的幼儿园、小学、中学、大学、研究生阶段,再到工作直至退休共7 个阶段,也可以总结为学龄前幼儿教育、基础教育、高等教育、职业教育和社区终身教育等5 个阶段,人的一生中只有一个固定的、相当于身份证的智能图元码,即“一码通”“一码伴终生”,从而增强人的数字化信誉管理,并且能够精彩回放过去的成长过程,尤其对于学生的个性化发展具有更重要的意义。(2)五个方面成长内容。个性化学生成长的各阶段,主要包含教、学、管、测、评五个方面的组块。
第一,教组块。主要表现在:(1)个性化教学。在教师备课方面,不再是只有一本教科书,通过扫码认证,可以从系统上下载海量的优质教辅资源,并能够快速将教学资料上传或者生成新的教材智能图元码、知识点智能图元码,以便学生观看和学习。在教学方式方面,本系统可以为教师提供更为丰富的教学手段和课堂形式,师生可全时互动。(2)个性化指导。通过智能图元码,教师和学生之间进行较好的互动,垂直诊断并无限循环,以达到最好的教学和学习效果。由于智能图元码的身份唯一性,可以实现学生和知识点的精准定位。一方面,可以精准定位学生的学习需求,进行个性化的知识推送;另一方面,可将学生需求反馈给教师和教育管理者,使他们反思如何提供更好、更精准的教育服务。
第二,学组块。其突出特点也是个性化,表现在:(1)学习者个性码的设计。根据学生个性特点,生成学生喜欢的专属图码样式。该智能图元码一般以学生姓名生成,因此能够肉眼快速识别、精准解读。(2)个性化的学习内容。通过扫码,学生能够根据权限获取自己需要的跨平台、跨媒体的学习内容和学习资源,方便其自主学习。(3)个性化的学习过程。通过扫码,学生可以和教师、同学产生多元互动,能够得到教师及时的个别化指导和其他同学的帮助,也能和同学进行知识分享。对于扫码进入该成长系统的学生,不仅系统自动记录其学习轨迹,而且学生可以进入自己的成长空间,进行学习记录,比如,上传图片、音视频和文字等。
第三,管组块。一方面,通过智能图元码满足快捷化的学生管理、教务管理、后勤管理等校园常态化管理需求;并且根据学生学习、生活数据,进一步为管理者提供辅助或者决策性的分析等。比如,只有被授权的用户才能查询学生的成长信息,在实现自动化管理的同时能够尊重和保护个人隐私,做到安全、有序、高效管理。另一方面,根据学情评价,学生还能做到自我管理、自我调节和自我成长。
第四,测组块。一方面,通过智能图元码,能够与教师及时沟通、相互反馈,请求获得教师在学习、生活上的帮助和个别化指导,包括情感和心理辅导,直至测评过关。另一方面,通过智能图元及时上传的学习、生活数据分析,系统能够自动判断学生的学习状态,并给予题目练习和学习资源推荐,直至测评过关。根据评测出的知识漏洞智能匹配习题,围绕知识点反复训练,并生成综合性的评测报告。
第五,评组块。根据智能图元码生成的即时、多维、多元学习数据和生活数据,对学生进行多维度、多元化学习评价和综合评价。
概言之,基于智能图元技术的学生成长系统,为学生个体成长提供了一个整合了多种教育技术的快速通道和个性化学习平台,为学生提供了更有针对性的优化学习方案、手段;满足了学校管理者优化配置教学资源、提高本校教学质量和教学竞争力等方面的需求;也为教育主管部门、本地区教育政策制定者提供了大数据决策的支持。
(三)系统架构
学生的成长与家庭、学校和社会密不可分。在先前的研究中,我们发现,在个体学习中,最终学习效果的影响因素按照影响力由高到低依次为:学生自体、家庭、教师、学校、政府。因而,学生成长大数据的来源一定是多方面、多层次、多维度的,仅仅依靠课堂教学过程中产生的学习行为数据不足以支撑多层次多场景分析;我们还需要通过智能图元码采集与学生成长相关联的其它方面大数据。我们认为,基于智能图元码的学生成长系统架构(如图4 所示)由智能图元码管理中心、用户层、数据分析层、云存储层和技术支持与联通层等几个主要部分组成。
具体来说,智能图元码管理中心主要负责完成学生注册、个性码设计、身份认证和系统登录等功能。它不仅是学生成长系统的入口和出口,还是系统的核心。(1)用户层包括学生、家长、教师、学校管理者、教育决策者和平台运营维护方,主要完成教、学、测、管、评等的数据和资源交互,上述过程通过代表各自身份的智能图元码实现。(2)数据分析层主要完成学生成长过程的多维度数据分析,比如,学习者特征分析、学习者认知维度分析、学习者行为维度分析、学习者情感态度分析、学习者参与度分析、学习者学习绩效分析等,这些分析数据通过智能图元码采集学习者注册信息、学习行为过程、学习行为结果、学生生活行为、学生个人空间以及教师和管理者的交互数据得到,最后形成学生的综合评价。(3)云存储层主要完成学生成长信息系统相关数据和资源的存储。由于每个个体成长过程的所有数据信息量较大,为了提高智能图元码的工作效率,不能将信息全部存储在智能图元码上,还需要专门的云存储服务。(4)技术支持与联通层主要完成智能图元技术的实现、不同信息平台的数据联通、数据加密和数据分析等。
由此可见,智能图元码便捷信息的即时录入与查询功能,让学生、教师和学校管理者在学生成长平台上,创造出了多样的、高价值内容的信息交互,可以为学生提供一个可视化、多维、立体的综合素质评价;同时,也拓展了互联网为学生服务的能力,极大地提高信息的使用价值。
(一)效果验证
1.研究设计
本研究选取上海市S 初级中学2019 级初一两个水平相似的班级(二班和三班)为研究对象,二班为对照组,34 人(男:女=17:17),三班为实验组,34人(男:女=16:18)。对照组采用传统的学生管理系统模式,实验组采用智能图元学生个性化成长系统模式。选定生物学科为教学内容,对照组和实验组的授课教师和教学进度相同,实验时间为2019年下半年,一个完整的秋季学期。
在学期结束后,我们进行了两方面的验证工作:一是对实验组和对照组进行学习成绩比较分析。采用SPSS 24.0 对数据进行统计分析,采用均数±标准差(图片s)表示,组间采用t 检验,p<0.05 为差异具有统计学意义。二是通过德尔菲法征求专家意见编制调查问卷,进行问卷调查,然后开展学生满意度分析。
2.研究结果分析
(1)学习成绩分析。对照班和实验班采取统一考卷测试,如表2 所示的期末成绩结果显示,采用传统学生管理系统的班级(对照班)分数为84.80±4.98,采用基于智能图元的学生成长系统的班级(实验班)分数为88.37±3.62。相对于对照班,实验班的分数显著提高,原因可能有:第一,智能图元码具有专有属性,智能图元码和学生是一一对应的关系,通过学习数据分析,系统和教师对学生的指导能够更加精准和个性化。第二,通过智能图元码,学生能更加方便快捷地获取知识和上传作业、提出问题;师生互动、家校互动更为便捷,从而使学生的优势能更快地得到体现,其弱势和困难也能更及时地得到帮助和解决。第三,智能图元码的安全性使学生感到自己有隐私安全保障,学习兴趣被激发。可见,该系统比传统系统更有利于学生成绩的提高。

(2)问卷满意度调查。将调查问卷发放给对照组和实验组的所有学生进行匿名答题,共发放问卷68份,回收68 份,回收率100%,结果如表3 所示。


问卷调查结果显示,90%以上的实验组同学认为,新系统能够激发他们的学习兴趣、增强自主学习能力、使师生及时互动、快捷探索知识、减小学习压力、缩短作业时间、增多睡眠时间、方便学习数据的上传;他们还认为,教师的指导针对性强、评价方式公平、个人信息和数据安全可靠,有助于提高学习成绩。相对于对照组的调查结果,实验组学生对基于智能图元码的学生个性化成长系统的认可度显著提高。研究结果表明,基于智能图元码的学生个性化成长系统明显优于传统的学生成长系统。
(二)系统优势
我们通过实验研究和性能分析发现,基于智能图元技术的学生个性化成长系统,能够以多种形式连续记录学生不同成长阶段的学习数据和成长过程,并且具有不可伪造的追溯性,是对学校现有的纸质成长袋的有效补充,有助于满足数字媒体时代人们对个人成长历史资料的存储需求。和传统的学生管理系统或者电子档案袋等相比,智能图元学生个性化成长系统具有如下优势功能:
(1)整合性和便捷性。首先,该系统通过智能图元码,将多个信息平台、APP、应用软件进行整合、联通,以便捷用户的使用。其次,智能图元码能直观显示学生姓名、照片等,解决了视觉直接识别身份的难题,方便进行学生身份认证。再次,快速建立学生电子信息上传通道,随时扫码上传、查询信息,解决了大量线下信息快捷入网的问题,提高了教学与学习的效率。此外,便捷性还表现在师生互动和家校共育、提高学生的自主学习能力、促进学校教育管理变革与因材施教等方面。
(2)智能性和精准性。学生身份信息与智能图元码一一对应,成长信息资料长期保存在其专有云平台数据库中,教师利用智能图元码进行信息和数据的辨识、解读,进行个性化的学习分析、学习推荐、因材施教、多元化指导等,凸现了其智能性和精准性。
(3)持久性和连续性。该成长系统中的智能图元码,对于每个学生而言,具有唯一性,能够确保学生长期或终身使用,从而能够确保学生的成长信息在各平台中连续存储。通过智能图元码,为每个学生创建完整连续的专用电子信息库,彻底解决了长期以来学生成长真实信息严重缺失,电子信息资料中断、太少的状况,特别是电子图文、图像、视频等多媒体类学生信息资料缺少问题。这些重要的成长信息,将成为考查学生今后能力等的重要依据。
(4)安全性和防伪性。由于该学生成长系统中的智能图元码不同于开源的二维码,采用闭源、结构加密的方式,并且加密规则多样,因此整个信息系统安全可靠;学生身份与智能图元码一一对应,具有专有属性,可溯不可复制,具有较强防伪性。
综上,基于智能图元技术的学生个性化成长系统可以有效地解决:(1)传统学生成长系统出现的教育资源呈孤岛的现象;(2)学生成长信息缺失,尤其缺失多媒体电子档案;(3)学生成长信息的非连续性;(4)学生管理和自我管理的效率低下等难题。并且实现了更加个性化和智能化的功能价值。
(三)适应“智能+”时代的发展要求
进入“智能+”时代,在全球范围内越来越崇尚“因材施教”与“个性化发展”的教育理念,从学生成长系统到学生个性化成长系统的走向,顺应了“智能+教育”时代的发展需求与趋势。可以说,基于智能图元的学生个性化成长系统融合了“智能+个性化教育发展”的思想,对促进学生成长的4C 能力(Communication 沟 通 力、Collaboration 合 作 力、Creativity创新力、Critical Thinking 批判性思维能力)的发展和培养具有重要意义。
一个良好的学生成长系统,离不开学习分析技术。学习分析技术在精准教学、个性化和多媒态学习领域发挥的作用日益凸显,已经逐渐渗透到了备课、教学、学习(练习)、考试、评价、管理的教与学全流程中。利用智能图元技术构建的学生个性化成长系统内在地将智能图元技术与学习分析统一起来,智能图元技术也为学习分析提供了充分的数据支撑和便捷条件,学习分析作为智能图元功能发挥的重要组成部分和关键环节,促进了以学生为中心的基于产出理念的个性化发展。
对学生而言,具体意义在于:(1)发现学生的个性。该系统通过对学生的个性化、各阶段的记录,智能关联综合素质评价的各项内容,为发现学生的个性特长提供载体支持;并通过个性化数据、高效交互和实时反馈,及时调整教学策略,为每位学生定制一套专属的个性化学习方案,使授课变得更加精准。(2)发展学生的个性。通过该系统,既可以纵向观察学生的成长轨迹,也可以横向了解学生的发展现状;教师、家长和系统本身通过这些成长记录,可以分析学生的个性特质,以便提供适合又适时的教育服务来引领学生更好地发展;学生本身在学习活动中,也能强化其分析问题、解决问题的学科思维与创新意识。(3)学生自我管理和规划。通过梳理个性化的成长记录以及与同学的分析比较,学生能客观地分析自己的优势和不足,进一步发现自己的潜能与特长,较为准确地自我定位,及时获取学习资源和个性化的知识定制服务,从而更加科学地自我规划和自我管理。