与传统的面授课堂不同,在线教与学完全在网络环境下展开,呈现开放、联通和复杂的特点(陈丽, 等, 2017),原有面授课堂的线性教学规律已经难以解释在线教与学的复杂性规律。2020年初,为应对新冠疫情所开展的大规模在线教学实践,也使我们认识到在线教学不是简单的线下课堂“搬家”,认识和挖掘在线教与学中的复杂性规律成为制约在线教育发展的关键问题之一(陈丽, 2020)。当前在线学习实践形态多样,不同形态的在线学习的规律和特征也有所不同,本研究从教学交互的视角将在线学习实践形态分为五类,通过对比五类在线学习形态特征发现,以生生交互为主的在线学习由于多点对多点的交互结构而更加复杂。因此,本研究旨在结合已有研究和实践成果,从复杂系统的角度审视和提炼以生生交互为主的在线学习的复杂性规律,以期为在线教育研究者挖掘在线学习基础规律提供思路和方向,同时帮助实践者认清在线教与学的不同形态,为正确认识当前有关在线教与学的争议提供参考,并最终更好地支持和促进在线教育的发展。
(一)教学交互分类与等效交互原理
作为实现时空分离状态下教的行为与学的行为再度整合的关键,教学交互在在线学习中的地位和作用更加突出,成为影响学习效果的关键因素(Arbaugh, 2000)。20世纪末至21世纪初,远程教育领域便开始关注对教学交互规律的探索,发展并形成了相对系统的教学交互分类理论。学习过程会话模型(Laurillard, 2001)认为在学习过程中包含两个层面的交互,一是学习者特定行为与教师建构的环境的适应性交互,二是学生概念与教师概念之间的会话性交互。学习过程会话模型对一般学习中的交互类型进行了分类,研究者考虑到远程学习的特殊性,进一步对远程学习的教学交互类型和层次进行了补充和重新划分。希尔曼等(Hillman, Willis, & Gunawardena, 1994)指出媒介作为教学过程中的重要载体和中介,学生与界面的交互成为其他交互得以发生的基础。穆尔(Moore, 1989)和丁兴富(2001)将远程教育中的教学交互分为学习者与学习内容或学习资源的交互、学习者与教师的交互以及学习者与学习者之间的交互三种类型,其中学习者之间的群体交互是第三代远程教育的新特征。陈丽(2004)提出的远程学习教学交互层次塔将交互分为操作交互、信息交互和概念交互三个层次。其中,操作交互指学习者与媒体界面的交互,信息交互包括学习者与学习资源、学习者与教师、学习者之间的交互,概念交互指学习者新旧概念之间的交互,三层交互相互作用共同支撑远程学习的开展。而远程学习教学交互层次塔的中间层——信息交互,是当前国际研究中最为关注的教学交互(王志军, 等, 2018; 徐亚倩, 等, 2018)。
2003年,特里·安德森提出了等效交互原理以阐释远程教育教学交互的机制。等效交互原理认为当三类交互(学习者与教师之间的交互、学习者与内容之间的交互、学习者之间的交互)中的一种处于高水平时,其余两类交互可以处于较低的交互水平,并不会降低学习体验,并且如果一种以上的教学交互处于高水平则足以产生更优的学习体验。等效交互原理指出,在极端情况下即使只发生一种教学交互也能保证高质量的学习体验。教学交互分类理论和等效交互原理解释了在网络环境下多种形态的在线学习的价值和可能性,也为我们认识和划分不同类型的在线学习实践提供了新思路。
(二)复杂系统与学习
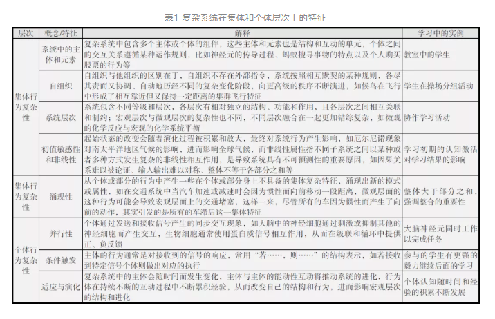
复杂系统是指遵循基本运作规则、存在交互关系的个体组件或主体构成的具有层次结构的动态非线性系统,是新的认识世界的研究视角和方法。复杂系统的状态置于完全有序和完全无序之间。复杂性(Complex)是自组织系统产生的条件。从整个系统来看,复杂性体现在系统中的主体和元素、系统层次、自组织性、初值敏感性与非线性、涌现性五大方面。Holland(2006)认为个体之间的交互行为是系统复杂性产生的条件之一,在此基础上补充了个体层面的并行性、条件触发、适应与演化三大特征。雅克布森等(Jacobson, Kapur, & Reimann, 2018)借鉴已有的对复杂物理系统、复杂生态系统、复杂社会系统的概念化视角和方法,将复杂系统的概念和特征应用于教育领域,构建了学习复杂系统的概念化框架(CSCFL框架),并将其与学习中的具体实例进行对应,用于帮助解读学习方面的研究结论,检验理论效果和问题,推动理论的完善和发展(见表1)。CSCFL框架为本文分析在线学习的复杂性规律提供了思路。本研究将综合国内外已有的探究在线教与学规律的实证研究结论,尝试总结和提炼生生交互为主的在线学习的复杂性规律。
“互联网+”时代的在线学习已经成为融入教育各学段的重要学习方式,在线学习实践的形式和领域日渐多样。不同研究者从不同角度对在线学习形式进行了分类:从教学特性出发,依据内涵的不同将“后MOOC”时期在线学习的新样式分为五类,包括自主学习类(SPOC、MOOC)、混合学习类(Meta-MOOC、DLMOOC)、混合实验类(MOOL)、协作学习类(DOCC、PMOOC)和研究性学习类(MOOR)(祝智庭, 2014);依据举办方的不同,将其分为政府主导、学校支持、校企联合、企业自主创办四大类;依据组织方式的不同,分为自主开放式、辅助教学式、学分认证式三大类,等等。已有分类未曾阐明各类在线学习实践形态的交互特征,而互联网环境下教学交互的特殊性恰恰是造成在线学习复杂性的重要因素。因此,本研究基于教学交互分类理论和等效交互原理,将在线学习划分为以师生实时交互为主的在线学习、以资源交互为主的在线学习、以学习活动为主的在线学习、以生生交互为主的在线学习、以人机交互为主的在线学习五种实践形态,各类在线学习的差异比较如表2所示。

(一)以师生实时交互为主的在线学习
师生交互是传统班级授课制教学中必不可少甚至是唯一的互动手段。对大部分在线学习者来说,教师依然是学习过程中的重要存在。以师生实时交互为主的在线学习正是希望通过延续师生实时互动这一重要环节来实现与线下课堂的同质等效。在这类在线学习中,教师依托直播平台、视频会议系统、社交工具等实现内容讲授、实时引导和即时反馈,对网络流畅度要求极高,交互以一对一或一对多的师生实时互动为主,比较适合小规模的在线教学。此类在线学习的典型案例有VIPKID在线少儿英语机构的一对一或在线小班的师生直播互动课。
(二)以资源交互为主的在线学习
以资源交互为主的在线学习通过增强学习者与资源的深度互动来减轻师生实时互动的需求(McGreal, 2013),学习者在一定时间段内可以开展基于资源的自定步调的自主学习,教师角色和作用转变为设计多模态、高质量的学习资源包和提供集中答疑或个别辅导。交互以学习者和学习资源之间的一对一或一对多交互为主,学习者与资源的深度互动成为保证学习质量的关键(冯晓英, 2020)。此类在线学习的典型案例有如学堂在线等平台上提供的xMOOC。
(三)以学习活动为主的在线学习
这类在线学习依托学习管理系统等将学习资源、学习策略有机整合为一个个学习活动单元。学习者需要完成阶段性的学习活动实现自主异步学习,以达成对应学习目标。教师需要精心设计各个学习活动的目标、资源材料、学习步骤、学习要求等,提供学习支持服务,有效引导学习者进行主动学习和知识建构(Feng, Xie, & Liu, 2017)。交互以贯穿于学习活动中的一对一或一对多交互为主。这类在线学习在成人继续教育领域较为流行,如英国开放大学以学习成果为导向,将导师、资源、工具等有效整合于学习任务中,为20多万学历继续教育学习者提供远程教学服务(冷静, 等, 2017)。
(四)以生生交互为主的在线学习
互联网大大扩展了学习者的交互范围和交互机会,平等开放的学习氛围使得每个参与者都可以随时随地与任何人或资源节点互动,由此催生了以生生交互为主的在线学习形式。这类在线学习通过群体智慧汇聚的方式实现问题解决与知识创新,适应了“互联网+教育”的新知识观,成为面向复杂、动态变化知识领域的重要学习形式(陈丽, 等, 2019)。其交互结构由原来的一对一、一对多交互变为多对多交互,学习者成为知识的生产者,教师成为学习者交互的促进者,发挥过滤或放大信息、促进寻径、策展等作用,引导学习网络的良性发展。此类在线学习中比较典型的有以联通主义为指导的cMOOC、各类知识共享和问答社区等。
(五)以人机交互为主的在线学习
这类在线学习通过提升学习者与系统之间的交互和反馈机制,突出学习者在线学习的互动感、现场感和体验感。交互以学习者与机器或系统之间的一对一交互为主。其典型代表为游戏化课程或学习产品,往往具有即时反应、自适应、强反馈、多样选择、双向交互、允许学习者自定步调等特征。此类在线学习的典型案例有软硬件结合的编程学习产品PIPER,其融合软硬件、编程教学内容和3D打印实现强反馈,通过游戏化学习引导学习者掌握实体零件组装、运作逻辑和程序编写等知识技能。
从教学交互的特点来看,在以师生实时交互、资源交互、学习活动或人机交互为主的在线学习中,交互以一对一或者一对多为主要特征,而以生生交互为主的在线学习以联通主义理论为指导,交互呈现多点对多点网状交互的新特征,这类在线学习的复杂性规律也引起了国内外研究者的关注。
结合已有的国内外研究和实践成果,笔者发现,与自然界其他复杂系统相似,以生生交互为主的在线学习的复杂性体现在集体和个体两个层面:从集体层面来看,表现出参与主体多元化和异质化、自组织形成多中心的网络结构、通过对话形成网络地位和身份、初期交互水平和质量影响后期学习成效、群体智慧汇聚促进知识涌现、群体内部与群际之间的非线性相互作用、与外部环境进行持续的元素交换七大规律;从个体层面来看,表现出并行处理交互信息、网络地位与学习效果的正向循环、个体与集体网络的持续适应与演化三大规律。
(一)在生生交互为主的在线学习中集体行为的复杂性
1. 参与主体多元化、异质化
互联网为在线学习提供了一个更为自由、广阔、开放、平等的学习空间,使得在线学习者具有多样性、规模化和异质性的特点(王志军, 等, 2015),主要体现在地域、年龄、学习经历、文化背景、社会属性等方面。例如:“鲲鹏小语”参与者来自全国各地,包括黑龙江、广东等省份(殷宝媛, 等, 2018);乔治·西蒙斯和斯蒂芬·唐斯团队开发的第一门cMOOC“联通主义与连接化知识”的2,300名学习者来自11个国家,分别使用英文、德文、中文、西班牙文等多种语言;北京师范大学陈丽教授团队设计开发的国内第一门cMOOC“互联网+教育:理论与实践的对话”的5,754名参与者中,一线教师约占32%,管理者约占11%,产业从业者约占12%,学生约占45%,他们感兴趣的领域包括课程与资源设计、服务与市场营销、规律与方法研究、技术与产品研发、改革与制度创新等。参与者不同的学习经历和社会属性导致了其看待问题、连接资源的多样性,而多样化和异质性的主体开展持续深入的交互是促进内容涌现、激发成员之间思想碰撞的积极影响因素。
2. 自组织形成多中心的网络结构
生生交互为主的在线学习赋予了学习者对学习进程、交互倾向等的更多控制权和自主权。学习者可以依据需求自由地选择交互对象,自主决定使用何种工具、策略和方法,自由地控制交互步调。分享什么、和谁分享、怎么分享以及分享的广度和深度全由学习者决定。因此,学习者们在交互网络的演化过程中会自组织地汇聚、分散形成多个小的网络结构,包括星型结构、环型结构、网状结构、层级结构、链式结构等(王陆, 2008)。例如:王志军(2014)以周为单位对“Change MOOC”中的交互数据进行分析,发现参与者伴随持续交互自发地形成汇聚成多个小型网络结构。以第一周为例,聚类出9个交互群体,其中星形网络结构为主要结构,同时还包含三角形网络结构、桥接性网络结构、自我交互型网络结构等。多种结构及其之间的相互联系使得整个网络更加复杂,多中心指的是课程促进者不再是拥有绝对信息控制主权的节点,网络中产生了与课程促进者有同等作用和地位、甚至超过课程促进者的多个核心节点(王慧敏, 等, 2019)。
3. 通过对话形成网络地位和身份
在传统教育中组织、团体、个人之间关系的维持往往是基于社会关系的权威层级排序,比如专家、老师往往是传授知识的权威者,而在生生交互为主的在线学习中关系的建立和发展是基于对话而不是信任、权威。在多点对多点的网状交互中,交互的质量和层次导致参与者的分层:以浅层次交互和观摩学习为主的参与者逐渐分散在网络的外围,交互行为多为分享推荐资源、引用观点、表示赞同或反对等;深层次交互的参与者将逐渐从网络的边缘走向核心,从“局外人”变为“专家”,甚至成为集体中具有影响力的意见领袖,引领网络的塑造和发展(段金菊, 等, 2016)。整个网络正是在不断对话、共享、贡献、互助、争论的过程中逐渐形成身份层次以及共同的社区意识与文化。例如,王志军(2014)依据对Change MOOC课程交互数据的分析将网络层次划分为核心交互圈、次级交互圈和外围交互圈,同时将参与者分为四类——积极贡献者、联通的参与者、联通的潜水者、未联通的游离者。但随着交互主题的改变,参与者在网络中的地位也可能发生变更。
4. 初期的交互水平和交互质量影响后期学习成效
在生生交互为主的在线学习中,社会网络的演变过程更加复杂,每一周形成的社会网络结构都是基于前几周的网络结构演变而来(王志军, 2014),且一般情况下初期的交互水平和交互质量的不同会随着交互过程被积累和放大,最终对整体交互结果产生影响(郑勤华, 等, 2016)。比如,在微博学习社群中,不同类型的首帖直接影响后续的交互质量和学习成效,其中创作类、提问或求助类首帖有助于保持微群交流的活力,少量无关共享类首帖有助于调整心态、发散思维,而由于微博字数限制,论证类首帖往往对参与者产生负面影响(张豪锋, 等, 2012)。对“Change MOOC”数据分析也发现,第一周Twitter的交互数量是Facebook的1.31倍,生成主题数约为Facebook的2.27倍,且这种差距随着交互的进行逐渐扩大,到第六周Twitter的交互数量增长为Facebook的3.21倍,生成主题数是Facebook的2.97倍(王志军, 2014)。
5. 群体智慧汇聚促进知识大量涌现
观点非共识引发的认知冲突是知识生产得以开始、推进和产生可能结果的基础(陈丽, 等, 2019)。参与者的异质性导致对于开放复杂的问题易产生认知冲突和观点非共识。但通过持续的观念碰撞,观点在交流中不断修正,最终就能生成对某一话题的新认识,可以看出生生交互更能实现群体智慧汇聚,从而促进新知识的涌现。比如麦克林等(Mclean & Jensen, 2004)表示虚拟学习社区中的知识是通过集体持续参与、反复交流、循环修正以逐渐收敛、达成统一和建构的过程。虚拟学习社区中处于不同社会网络位置的学习者集体与知识生成的关系,研究表明核心参与者群体,即积极主动的交互群体,对信息分享层和意义协商层的知识建构具有更高贡献(王陆, 2010)。
6. 群体内部与群际之间的非线性相互作用
在线学习中的非线性相互作用体现在,伴随网络演化形成的各群体内部成员之间、不同群体之间、不同地位层级的学习者之间、同一地位层级的学习者之间均存在复杂的多点对多点的非线性交互。各个交互群体之间不是完全孤立的,网络结构中存在大量桥和切点,这些节点的存在为网络的发展、不同群体之间的相互作用提供了更多可能,网络中虽然存在多个交互中心,但交互中心与交互中心之间仍然存在着紧密联系,部分交互中心还会连接大量外围节点,整个网络的知识生成数量和质量也不是各个群体知识生成数量和质量的简单叠加,不同群体生成的知识可能存在交叉或者冲突。也正因如此,群体与群体之间的内容讨论更容易激发出新的内容。
7. 与外部环境持续进行元素交换
复杂系统是一个开放的系统,与外部环境持续进行物质能量和信息交换,从而显得生机勃勃。在线学习也呈现出同样的规律,主要表现在两大方面。一是交互主体参与、退出的开放性,尤其是在生生交互为主的在线学习中,学习者倘若认为当前社群内的交流没有价值或找不到合适的协同对象时,可以随时退出社群且不用承担任何责任(陈丽, 等, 2019)。课程学习期间往往会有新成员参与到交互过程中来,也会由于各种原因流失原有的一部分参与者。如在Change MOOC中,第三周的核心参与者相比第二周有了很大改变,第二周的核心参与者并没有出现在第三周(王志军, 2014)。二是交互内容的开放性。学习者在交互过程中可以引入整个网络中的开放资源和信息,同时交互生成的内容也面向外界开放,这种信息和资源的双向交换恰恰是在线学习社群保证鲜活生命力、与时俱进的基础。
(二)在生生交互为主的在线学习中独立主体行为的复杂性
1. 并行处理交互信息
在生生交互为主的在线学习中,社会交互相对更开放,参与交互的主体数量大大增加,交互内容数量也更为庞大,如Change MOOC中的注册人数到第六周为止达到2,130人,在各个平台上的交互人数平均每周473人,交互数据量平均每周约1,200条。CMOOC“互联网+教育:理论与实践的对话”平均每个主题讨论或发文数据量超过2,000条;微博社群话题讨论数据量更庞大,以“停课不停学”话题为例,截至2020年10月17日,其讨论话题量已达45.6万。可以看出,在短时间内并行处理来自多个节点的信息成为在线学习者的常态,这个过程也是学习者持续筛选、整合碎片化内容并积极参与意会的过程。
2. 网络地位与学习质量的正向循环
在线学习中参与者通过持续对话获得网络地位和身份,而处于网络核心位置的参与者将获得更多“特权”,如更高的学习绩效(Cho, Gay, Davidson, & Ingraffea, 2007; 段金菊,等, 2016)、更强大的声望和支持(Russo & Koesten, 2005)、对资源获取渠道和质量有更高的控制力(Sparrowe, Liden, Wayne, & Kraimer, 2001)、丰富的社会心理基础和情感激励等。这些“特权”对学习者之后的学习参与和投入会产生积极的正向作用:在一定时间段内,学习者地位越高,其后续的参与度和投入度越高,继而更有可能建立和连接更优质的“管道”,产生更深入的思考。如徐亚倩等人(2019)发现cMOOC中个体网络地位与其生成的概念网络水平呈现正相关关系;尼尔森(Nielsen, 2006)构建了生成内容数量与学习者的倒金字塔模型,发现处于核心交互圈的学习者往往能够积极创建和发布高质量内容,进而促进网络的深入发展;段等(Duan, Xie, Haek, Yu, & Wang, 2019)发现随着时间推移,高绩效学习者的社会知识网络会进一步扩大,其网络角色也从“知识接受者”转变为“知识创造者”。
3. 个体与集体网络的持续适应与演化
复杂系统的个体和集体是相互影响、共同进化的。在生生交互为主的在线学习中,学习者个体围绕感兴趣的内容,不断地选择、增加、深化同其他个体的连接,从而使得个体学习网络得以持续地重构、拓展和优化。个体制定的学习目标和关注的知识内容也时时刻刻受集体关注倾向的影响,群体交互给予个体的启示和思考也在很大程度上决定了个体知识生成与演化的程度。学习者可能因为某个感兴趣的领域或话题加入到讨论中,但随着交互的深入,网络中会不断产生新的交互主题和内容,学习者持续被吸引、连接到不同的资源或群组。可以看出,个体网络是受集体影响的、持续动态生成与演化的网络,它需要在交互过程中不断对来自其他成员的新信息做出反应,对自身网络进行个性化的调整,如教师的讨论、引导等会影响个体网络的塑造(Dron, 2013),而个体网络的变化反过来也对整体网络的演化产生影响,这是非线性的相互适应的过程。