前沿领域

当前位置: 首页  -  质量管理  -  理论研究  -  前沿领域  -  正文

“融智”教师自主学习培训模式的探索与实践

发布时间:2025-05-20 点击数量:




PART 01

//背景与问题//

2025年是“十四五”规划收官之年,也是“十五五”规划编制的谋划之年,承上启下的一年。1月,中共中央、国务院印发《教育强国建设规划纲要(2024—2035年)》,该文件将”教育数字化战略行动"列为八大战略支柱之一,明确要求以教育数字化开辟发展新赛道、塑造发展新优势,其中非常重要的一点就是促进人工智能(AI)助力教育变革。

AI大模型的迅猛发展为教师精准培训带来了前所未有的机遇。如何将AI大模型融入教师培训过程中,精准提高教师培训的质量和品质,已经成为数智时代教师培训向“精准培训”变革的过程中必须解决的重要问题。然而,AI大模型与教师培训的融合并非易事,由于AI大模型与教师培训融合应用场景的潜在价值未被充分发掘,导致各培训角色产生技术应用抵触心理,加之交互系统的反馈验证体系存在效能缺口,形成多维度的技术应用阻滞等问题。针对以上问题,西南大学在“国培计划”2024新疆自主学习试点项目中,落脚于精准培训背景下的培训效益不高的问题,以推动教师专业自主发展和可持续发展为导向,将AI大模型融入教师培训体系中,建构“融智”教师自主学习培训模式,从培训空间、培训资源、培训角色(培训管理者、培训讲师、培训学员)三个方面推动教师培训的数字化转型和智能升级,形成AI大模型融入教师精准培训的新生态。



PART 02

//主要理念与做法//

(一)主要理念

项目组融合人机协同和共同进化两个方面的理论思想,提出“融智”教师自主学习培训模式,如图1。“融智”教师自主学习培训作为AI大模型融入中小学教师培训的新兴形态,是碳基生命和硅基生命以对话为渠道,持续共创新知,敏捷实现培训结果向业务结果转化的培训模式。在“融智”培训中,AI大模型惠及教师培训价值链上的每一个人,让每一个人都可以通过整合数据、理解自然语言,将非结构化数据转化为切实可行的觉察,实现师生、生生、师机、生机的高效互动与智能反馈,从而积累知识、有效学习、提高创造力与培训效益。

AQ.png

(二)主要做法

为更好地促进AI大模型与教师培训的融合,项目组以真实需要为出发点,以培训效益提升为导向,针对不同的培训角色设置不同的AI大模型应用场景,各角色与多个硅基数字生命体进行双环知识共创,形成新型的智能团队作业模式。

1. AI大模型支持下的培训训前准备

(1)基于“个性规划”的训前需求分析

精准培训的一个关键词是“个性化”。传统培训“一刀切”的方法,忽视了每位教师的个体需求,项目组在AI大模型的辅助下对参训教师的起点技能,认知水平,区域特点、岗位要求等要素进行全面考量、系统分析,并根据教师个体的理解力和学习进展调整培训内容,确保每个教师都能以自己的速度学习,充分掌握知识,如图2。

AQ2.png

图2 Kimi辅助项目团队分析学员培训需求

(2)基于“按需定制”的培训课程开发

有足够满足教师自主学习的课程视频是自主学习项目成功的关键核心要素,然而传统自主学习课程视频制作方式耗时多、效率低、花费大,难以快速响应教师在学习过程中随时提出的课程学习需要,自主学习指导团队的学员在项目组的引领下尝试使用即梦和有言AIGC一站式3D视频创作平台,并结合真实的录制环境,快速创作课程所需的授课素材,编辑符合教师自主学习需求的课程视频,如图3。

AQ3.png

图3  学员使用“即梦”生成《自主选学价值与意义》素材

2.AI大模型支持下的培训教学实施

在AI大模型的支持下,项目组从基于“课堂教学画像”的精准选学,基于“远程课堂教学研究”的精准指导,基于“对话群体智能(CSI)”的协同创造,找到自主学习试点培训教学质量提升的增长点。

(1)基于“课堂教学画像”的精准选学

培训学员先使用手机、摄像机等通用设备采集自己的课堂教学素材,然后将素材和培训目标上传到AI大模型“通义”去分析、比对,生成精准的教学行为分析报告和培训建议报告,让学员能够更好地发现个人能力现状与培训目标之间的差距,学员依据报告在西南大学智慧研训平台上精准选择学习资源,在返岗实践过程中持续使用AI大模型检验自己的学习成果在工作中的应用成效,在AI大模型的精准反馈下,改进自己的教育教学行为,如图4。

AQ4.png

图4 语文教师马红芳使用“通义”做教学分析

(新疆布尔津县杜来提乡寄宿制中心小学)

(2)基于“远程课堂教学研究”的精准指导

西南大学学科教学专家和新疆本地自主选学指导团队专家共同使用“远程互动视频会议系统”跨越空间,介入选学教师返岗后的真实课堂,即时交流与指导。在交流与指导过程中,专家团队使用会议系统的AI小助手实时提炼当前议程下的讨论内容,浏览指导的重点;并在交流与指导结束后通过自动提炼的纪要来自动整理重点跟进事项、跟进人及完成时间等信息,帮助专家团队高效明确待跟进的工作,如图5。

AQ5.jpg

图5 选学指导团队实操演练“远程课堂教学研究”指导

(重庆市北碚区西南大学-新疆阿勒泰市第三中学)

(3)基于“对话群体智能(CSI)”的协同创造

项目组引导培训学员将人类创造力与AI大模型结合在一起,形成了对话群体智能(Conversational Swarm Intelligence, CSI)(如图6),以获得更好的返岗转化结果。在返岗期间,AI大模型化身为既有条理、又耐心无比的头脑风暴伙伴,工作坊内的教师与多个AI模型(DeepSeek、Kimi、豆包等)利用群体智能的原则,组织更高效、更具协作性和更具效率的头脑风暴会议,共同寻找学习成果在地转化的方法。在这里,人工智能不仅仅充当一个被动工具,而是作为积极参与者,放大和组织坊内教师的贡献。

AQ6.png

图6 学员与多个大模型开展头脑风暴

3.AI大模型支持下的培训效果评估

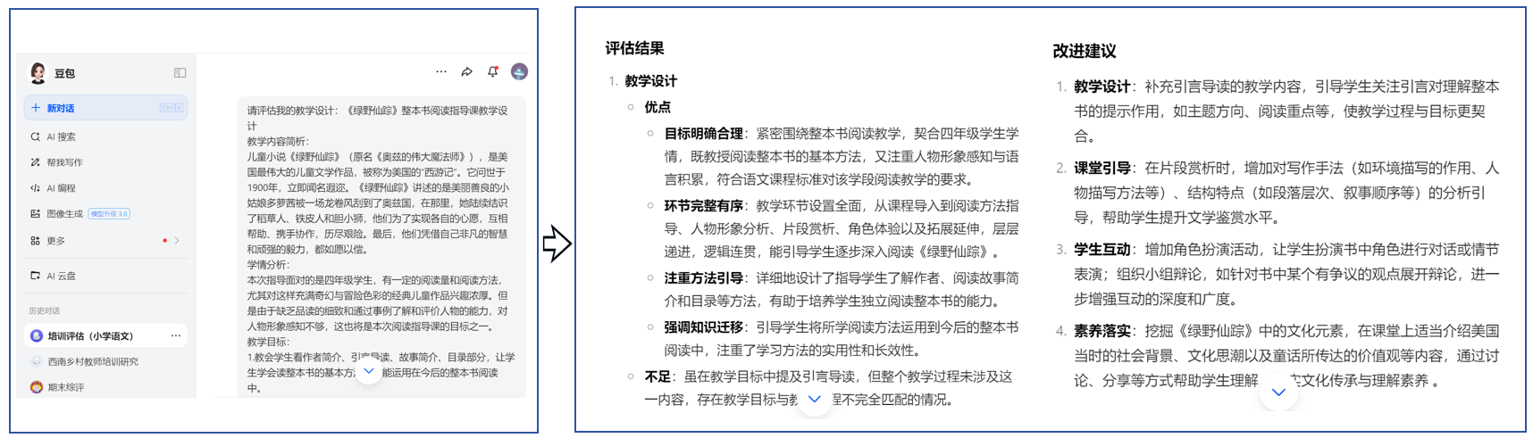
培训效果评估是培训活动的重要组成部分,能够全面反映培训学员知识掌握和能力提升情况,然而传统的培训评估效率低下、信息不足、反馈滞后,难以及时发现培训中的问题。因此,项目组尝试使用Coze快速创建并部署培训效果评估Bot(如图7),自动化评估学员的培训效果,培训效果评估Bot实时监测学员的表现,并为每位学员提供专业、实时的培训效果评估与反馈,借助Bot的评估结果,项目组持续迭代学员自主学习内容,推动自主学习培训的精准性,确保培训目标的实现。

AQ7.png

图7 项目组使用Coze创建“培训评估(小学语文)”Bot

AQ8.png

图8 学员使用“培训评估(小学语文)”Bot进行自我评测



PART 03

//实施成效//

1.研制“融智”教师培训模式,形成了AI大模型与教师培训融合的“新”生态

在新疆自主学习试点培训中,项目组将AI大模型深度渗透进教师自主学习培训的训前、训中、训后三个阶段,在真实的培训工作中验证了碳基生命体和硅基生命体一起创造培训价值的可能性,形成“融智”教师自主学习培训新模式,它和传统教师培训工作相比更具敏捷性、效率性以及创新力。AI大模型在项目中分别承担了任务分工协作、能力互补增强、认知交互融合、价值共生共创工作任务,有效提高了培训工作的效率和质量,加速实现教师培训的精准化。这为其他单位实施AI大模型与教师培训工作的融合提供了实践范例。

2.创生“行为主体+AI”工作方式,培育出具备“AI大模型+教育”的“新”教师

项目组在AI大模型的支持下创生“行为主体+AI”工作方式,让新疆自主学习试点项目中的培训管理者、培训讲师以及1500名自主学习试点教师在培训过程中对AI大模型有了更深刻的了解,并知道AI大模型的优势和弊端,开始尝试立足AI大模型去思考和解决当前的学习问题和工作问题。例如,培训讲师在AI大模型的协助下编写课程大纲、制作授课素材、设计学习活动以及各类考题等,提高组织知识的生产效率;培训学员像正常对话一样向项目组开发的“暖兰智研”、“培训评估(小学语文)”等智能体提出查询,这些智能体迅速匹配答案,甚至提供摘要、延展还有建议,让学习变得非常便捷、高效,大大扩展了他们个人能力的边界。

3.构建“实践-认知”双向互构智能转化,实现培训新质生产力的“新”效能

在“融智”培训模式中,各个培训角色在AI大模型的支持下,聚焦个体实践场域中本体的真实痛点,以“行动研究”为方法论内核,构建“实践-认知”双向互构的智能转化,在返岗实践的过程中,培训学员在人师、机师的双向协同支持下,通过知行合一的螺旋式进阶以更少的时间、更精准的投入、更便捷的方式将培训成果向真实世界的业务结果转化,实现问题解决与认知迭代的双重突破。

PART 04

//创新举措及推广价值//

1.创新举措

(1)智能化生态重构

项目组突破传统的线性分段式培训模式的弊端,构建AI大模型赋能的“需求分析-课程开发-教学实施-效果评估”的“融智”教师自主学习培训生态链。通过多模态AI技术融合(如AIGC课程开发、教学行为AI分析、Bot的培训效果评估),实现教师自主学习培训生态的闭环式智能重构。

(2)精准化个性赋能

创建“数据驱动+AI适配”的精准服务体系,实现从“群体施训”到“个体进化”的范式转变。在AI大模型的支持下,项目组精简、优化了既有的培训业务流程,通过分析大量的数据,识别常见授课模式和学习规则,学习资源的供给与学员的需求一致化程度显著提高,培训的精准性得到了极大的改善。

(3)协同化联动发展

本项目开创了“人类智慧+AI智能”双环知识共创新范式,形成了自然人教师和若干AI数字人教师协同化联动发展的新形态,AI大模型智能推荐算法生成了与业务流程相契合的自组织学习社区,促进自然人教师和AI数字人教师的联动式进化,提高教师培训的效益和自动化水平。

2. 推广价值

第一,突破传统培训效能瓶颈。通过AI大模型实现训前需求智能诊断、训中精准指导、训后动态评估的全流程再构,形成“智能分析-精准选学-实践改进”的培训智慧闭环,助力教师AI素养与教学能力同步提升。

第二,破解边疆地区培训难题。轻量化终端部署为教育资源薄弱的边境地区建立可持续的优质培训资源输送通道。其“数据驱动+人机协同”模式已形成标准化支架,可快速迁移,为构建智能时代边疆地区教师终身学习新体系提供实践范本。

落实教育数字化战略行动。“融智”教师自主学习培训模式充分发挥了AI大模型助推区域教师队伍高质量建设的作用,是深入贯彻落实中共中央、国务院印发的《教育强国建设规划纲要(2024—2035年)》中提出的“教育数字化战略行动”的具体体现。